******中国·365英国上市(集团)有限公司公司|官方网站
您的位置: 网站首页 > 科研进展 > 正文

365上市公司(英国)集团团队在《Journal of Youth and Adolescence》发文揭示社会攻击的发展机制

发布时间:2024-06-11

来源:

作者:岑雨珊、夏凌翔

审核:冯廷勇

浏览次数:

攻击的发展机制一直受到广泛关注。社会攻击是成年早期典型的攻击形式(Thomas, 2019),指个体通过操控社会关系故意伤害他人的行为或倾向(Burt & Donnellan2009Li & Xia2020),如散布谣言、排挤和诽谤(Archer & Coyne, 2005)。因此探索社会攻击的发展机制对于理解早期成年期的攻击行为至关重要(Lansford2018)。尽管少数研究(如Vaillancourt & Farrell, 2021)探讨了成年早期的社会攻击发展,但一般攻击模型(Anderson & Bushman2002Anderson & Carnagey, 2004)强调的攻击的远端影响因素和近端影响因素对社会攻击发展的复杂影响尚不清楚。

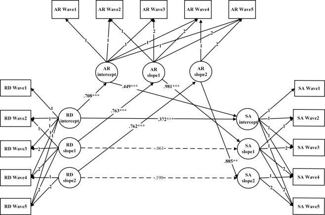
近期,西南大学365上市公司(英国)集团夏凌翔教授课题组在Journal of Youth and Adolescence杂志(中科院一区)在线发表了一篇题为Serial Cascade Effects of Relative Deprivation and Anger Rumination on the Development of Social Aggression Over 2.5 Years in Emerging Adults学术论文来探讨这一问题。通过对一般攻击模型(Anderson & Carnagey, 2004Anderson & Huesmann, 2003)和情绪级联模型(emotional cascade model; Selby et al, 2008; Selby et al, 2009)进行整合与扩展该论文提出了解释攻击发展的“攻击的级联模型”(serial cascade model of aggression),并实施了为期2.5年的5次纵向调查来检验该模型该调查共招募了来自五个地区六所大学的1113名中国大学生(平均年龄18.95岁±0.9663.10%为女性),结合潜在增长模型(latent growth curve modelLGCM)和交叉滞后模型(cross-lagged panel modelCLPM)两种模型对社会攻击的发展机制进行探讨。结果(参见图1-3)发现:(1)相对剥夺、愤怒沉浸和社会攻击存在共同发展的关系。(2)相对剥夺和愤怒沉浸可以预测社会攻击的纵向变化;同时相对剥夺与愤怒沉浸的纵向变量是相互预测的。(3)愤怒沉浸的发展轨迹和纵向变化中介了相对剥夺的发展轨迹和纵向变化对社会攻击的发展轨迹和纵向变化的效应。相对剥夺的发展轨迹和纵向变化中介了愤怒沉浸的发展轨迹和纵向变化对社会攻击的发展轨迹和纵向变化的效应。

这些结果提示,攻击的远端因素(如相对剥夺感)和近端因素(如愤怒沉浸)对成年早期社会攻击发展的影响不是单向的,而是双向的,即相对剥夺和愤怒沉浸的发展形成了一个预测成年早期社会攻击发展的级联循环。这些发现支持了支持了“攻击的级联模型”,发展了一般攻击模型,对于攻击的预防与干预也有启发意义

夏凌翔教授为该成果的通讯作者,博士生岑雨珊为第一作者。该研究获得国家社科基金西部项目(20XSH025)资助,感谢所有参与数据收集和数据检查等工作的课题组成员。


1 以愤怒沉浸为中介的潜在增长中介模型

2 以相对剥夺感为中介的潜在增长中介模型

3 相对剥夺感、愤怒沉浸和社会攻击的交叉滞后模型



论文索引:Cen, Y., & Xia, L. (2024). Serial Cascade Effects of Relative Deprivation and Anger Rumination On the Development of Social Aggression Over 2.5 Years in Emerging Adults. Journal of Youth and Adolescence.